コンテンツへ移動
循環型建築ネットワークの市場創造への道(公式サイト)
持続可能な循環型社会の構築へ。古民家再生・利活用を通して地域活性化を目指しています。
閉じる
HOME
講演・取材依頼
メディア掲載履歴
井上幸一プロフィール
日々邁進(365ブログ)
古民家鑑定は不動産鑑定とは違います
2025年11月4日
ブログ
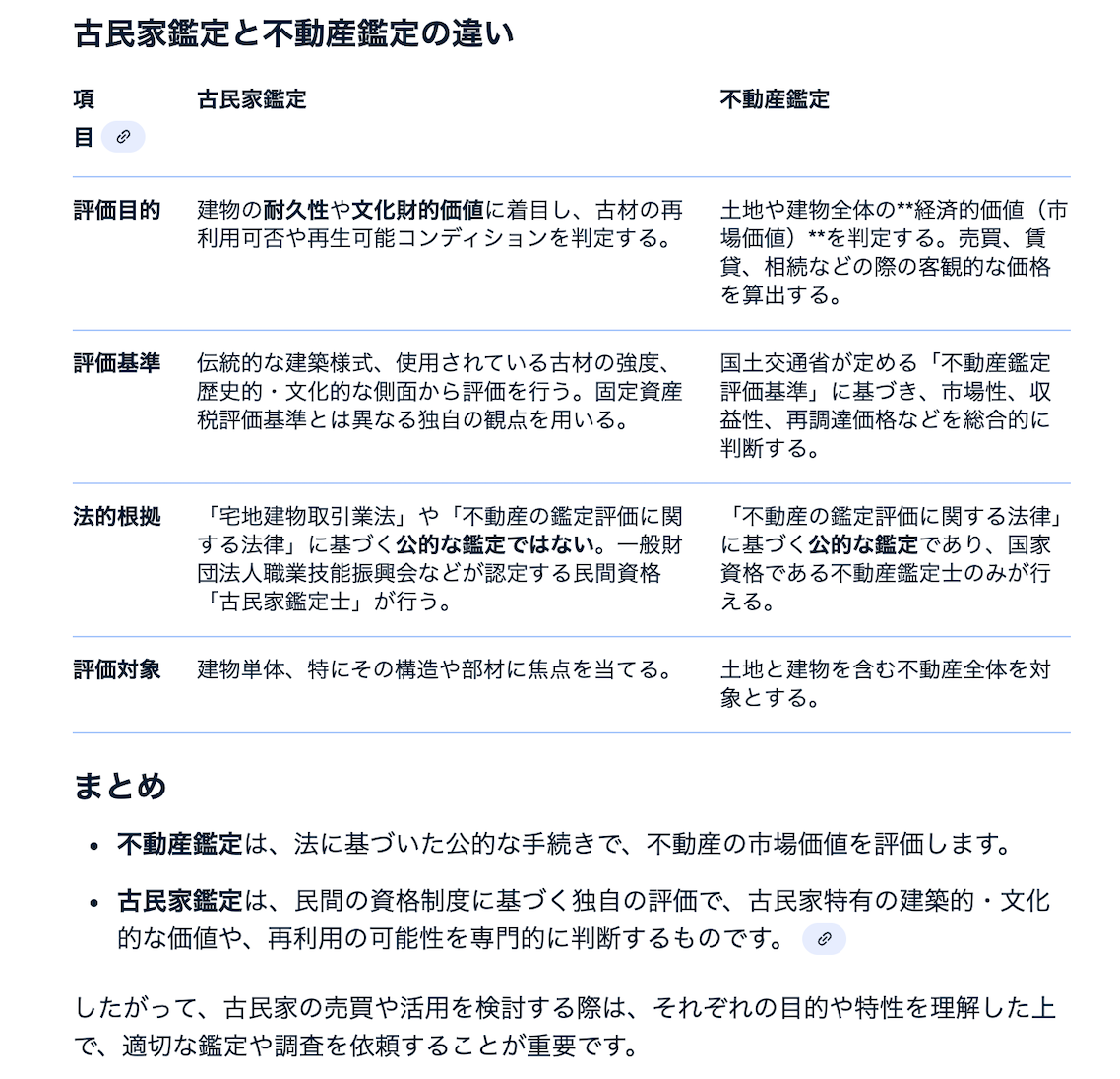
古民家鑑定と不動産鑑定は全く異なるものです。
両者の主な違いは、評価の目的、評価基準、法的根拠にあります。
Home
日々邁進(365ブログ)
ブログ
古民家鑑定は不動産鑑定とは違います